Realizar una traducción, adaptación y validación de las propiedades psicométricas de la escala MoVac-flu para ser utilizada en español.
MétodoEstudio observacional analítico de adaptación transcultural y validación al español de la escala MoVac-flu. Se llevó a cabo entre los meses de marzo y julio del año 2022. El tamaño muestral fue de 142 personas que se reclutaron mediante muestreo consecutivo. Los procesos utilizados para la adaptación fueron traducción, validación por comité de expertos, retrotraducción y prueba piloto. Para la validación se comprobaron las propiedades psicométricas de fiabilidad, consistencia interna, validez de apariencia, validez de contenido, utilidad y efecto techo-suelo.
ResultadosLa consistencia interna de la escala MoVac-flu en su versión traducida al español fue alta, con una ω de McDonald de 0,914.
ConclusionesLa escala MoVac-flu en español permite medir el grado de motivación ante la vacunación frente a la gripe de la población adulta.
To translate, adapt and validate the psychometric properties of MoVac-flu scale in order to be used in Spanish.
MethodThe present research was an analytical observational study of cross-cultural adaptation and validation into Spanish of the MoVac-flu scale. It has been carried out between the months of March and July 2022. The sample size was 142 people who were obtained by consecutive sampling. The processes used for the adaptation have been translation, validation by a committee of experts, back-translation and pilot test. For validation, the psychometric properties of reliability, internal consistency, appearance validity, content validity, utility and ceiling-floor effect have been verified.
ResultsThe internal consistency of the MoVac-flu scale in its version translated into Spanish was high, showing a McDonald's ω of 0.914.
ConclusionsThe MoVac-flu scale in Spanish allows to measure the degree of motivation towards vaccination against influenza in the adult population.
La gripe estacional es una infección causada por el virus influenza. Cada año hay brotes de gripe producidos por las diferentes variantes del virus; en los humanos, concretamente por las variantes A y B. Afecta a una proporción importante de la población en todo el mundo, ocasionando cada año importantes morbilidad, mortalidad y complicaciones asociadas1,2. Los síntomas varían desde fiebre, dolor de garganta, tos, mucosidad y dolor de cabeza hasta neumonía que en algunos casos puede llevar al fallecimiento2.
La gripe puede manifestarse en forma de epidemias estacionales, de manera esporádica o dando lugar en ocasiones a pandemias. Se calcula que cada 10-50 años ocurre una pandemia de gripe debido a una nueva cepa del tipo A3. En todo el mundo continúa siendo un problema de salud con importantes repercusiones, pues supone hasta 650.000 muertes anuales4.
En España, durante la temporada 2019-2020 se estima que la gripe causó 619.000 casos en atención primaria, 27.700 hospitalizaciones, 1800 ingresos en unidades de cuidados intensivos y 3900 muertes5. Durante ese mismo periodo se vacunaron el 54,7% de los mayores de 65 años, el 50% de las embarazadas y el 39,4% del personal sanitario6.
En la temporada 2020/2021, en un escenario diferente del de años anteriores, pues la gripe convivió con la COVID-19, las tasas de vacunación aumentaron, con un 67,7% en los mayores de 65 años, un 61,9% en las embarazadas y un 62% en personal sanitario7.
La medida más eficaz y segura para limitar el impacto de esta epidemia anual es la vacunación antigripal8. En Europa se calcula que la vacunación evita 37.000 fallecimientos cada año. El objetivo marcado por la Comisión Europea es conseguir una cobertura ≥75% en la población perteneciente a grupos de riesgo9. Concretamente, España cuenta con una política de vacunación contra la gripe muy consolidada, pero a pesar del aumento de la tasa de vacunación durante los últimos años y de tener una de las mejores coberturas de Europa no llega a dichos objetivos10.
Las vacunas disponibles en la actualidad frente a la gripe incluyen tres o cuatro cepas del virus, que cada año son seleccionadas basándose en la probabilidad de circulación, por lo que su efectividad depende de la cepa incluida en la vacuna y de la cepa circulante, así como de la duración de la temporada de gripe y del estado de salud de la persona vacunada11.
Dadas las complicaciones que se pueden originar con la gripe, así como el agravamiento que supone para pacientes con enfermedades crónicas, es importante contar con instrumentos que permitan valorar la motivación de la población para ser vacunada y el origen de las reticencias para poder elaborar estrategias que ayuden tanto a aumentar la cobertura como a mantenerla en el tiempo12.
El desarrollo de nuevos instrumentos de medida es complejo. Poder utilizar aquellos ya disponibles y validados en otros idiomas facilita el proceso, si bien para asegurar la fiabilidad de un instrumento es necesario que cuando se use en otro idioma se verifique que la traducción contempla los cambios semánticos y lingüísticos del país donde se pretende utilizar y que sigue midiendo aquello para lo que se desarrolló en el idioma original13.
Existe una escala corta desarrollada en Inglaterra, llamada MoVac-flu (Motors of Vaccination against the Influenza), compuesta por nueve ítems, con el objetivo principal de poder tener una medida fiable de los niveles de motivación hacia la vacunación contra la gripe del personal sanitario. Esta escala fue el resultado de un proyecto en el que mediante un cuestionario online recogieron información sobre la visión que esta población tiene acerca de dicha vacuna, pues a pesar de ser uno de los grupos de población diana cuenta con unas tasas de vacunación por debajo de las recomendadas13. Está compuesta por cuatro constructos diferentes (importancia, repercusión, conocimientos sobre la vacunación y autonomía en su decisión) que responden al marco teórico The cognitive model of empowerment, que utilizaron los autores según los trabajos de Thomas y Velthouse14.
La escala corta MoVac-flu considera en su modelo que el empoderamiento influye en la toma de decisiones de las personas y contempla como componentes de este comportamiento el sentimiento de valor (cuando te importa lo que vas a hacer), el sentimiento de impacto (creencia de que tu decisión o comportamiento marcan una diferencia), el sentimiento de conocimiento (creencia de tener o no la capacidad para tomar una decisión) y el sentimiento de autonomía (creencia de que la decisión es tomada por uno mismo)13.
En nuestro conocimiento, desde su publicación original en inglés esta escala ha sido adaptada para valorar la motivación para recibir la vacuna contra la COVID-19 por un grupo de investigadores en China15, y ha sido utilizada junto con otras escalas para la predicción de la vacunación contra la gripe en personas mayores de 60 años en Grecia en 202016. Como estudio con gran similitud a este se encuentra Translation and Validation of the Influenza Vaccination Acceptance (MoVac-Flu) and Vaccination Advocacy (MoV-ad) Short Scales, in a Greek Sample of Health Professionals, una traducción y validación al griego realizada entre los meses de marzo y mayo de 2019, y publicada en diciembre de 202217.
El presente estudio tuvo como objetivo la traducción, la adaptación y la validación de la escala MoVac-flu al español para población adulta y obtener como resultado una herramienta que permita valorar la motivación que tiene dicho grupo para ser vacunado o no de la gripe, facilitando de esta manera la comprensión de sus decisiones y poder ayudar en el diseño de estrategias que aumenten la cobertura vacunal.
MétodoMuestra y obtención de los datosLa presente investigación fue un estudio observacional analítico de adaptación transcultural y validación al español de la escala MoVac-flu, llevado a cabo entre los meses de marzo y julio de 2022. Los investigadores obtuvieron la aprobación por parte del Comité de Ética de la Investigación y de Experimentación Animal de la Universidad de Alcalá (Cod. CEI: CEIM/2022/3/050) y la aprobación de Vallée-Tourangeau, autor de la versión original en inglés.
Para determinar el tamaño de la muestra, basamos nuestro trabajo en estudios de investigación que sugerían tener al menos una proporción de 10:1 de participantes por elemento para el análisis factorial18,19. Dos de los criterios de inclusión utilizados fueron ser mayor de edad y hablar y entender el español. Dado que MoVac-flu tiene nueve ítems, el tamaño de muestra mínimo para nuestro estudio se estimó en 90. Un total de 142 personas respondieron el cuestionario online, el cual, igual que en el estudio original, necesita un máximo de 7 minutos para ser contestado. Su difusión se realizó mediante una aplicación de mensajería instantánea y la red social Instagram.
Los participantes recibieron una hoja de información en la que quedaba implícito el consentimiento informado, se explicaba el método de disociación de datos mediante la asignación de un identificador numérico que aseguraba el anonimato de los participantes y recibían la información necesaria para contactar con la investigadora principal si presentaban dudas respecto a su participación en el estudio.
El estudio tuvo en cuenta los principios éticos básicos y los enunciados en la Declaración de Helsinki20 y en el Convenio para la protección de los derechos humanos y la dignidad del ser humano con respecto a las aplicaciones de la biología y la medicina21.
Traducción y adaptación transculturalEl primer paso de este proceso fue la traducción y adaptación del texto original al español. Para ello se siguieron las recomendaciones de Beaton et al.22 y de Carvajal et al.23, pues no existe un proceso estandarizado para la adaptación y validación de herramientas y la mayoría de los estudios utilizan una combinación de diferentes métodos a juicio del equipo investigador19,20.
Tras contar con el permiso del autor de la escala, se procedió a realizar una traducción oficial al español de la escala en inglés. La traducción la llevaron a cabo dos traductores bilingües que la hicieron por separado y consensuaron una versión final. Seguidamente se formó un comité de expertos, compuesto por ocho miembros de diferentes perfiles profesionales (dos personas sin perfil sanitario, dos enfermeras, una médica y tres docentes de universidad), con el objetivo de valorar la adecuación y la comprensión de la escala traducida.
Una vez valoradas las respuestas de todos los miembros del comité de expertos, se obtuvo la versión definitiva de la escala previa a la retrotraducción. Dicha versión fue retrotraducida por dos traductores británicos de forma independiente, y luego obtuvieron una versión consensuada, que fue comparada con la versión anterior por el equipo investigador, sin realizar ningún cambio y considerándola válida para el siguiente paso.
Siguiendo las recomendaciones antes mencionadas, se hizo una prueba piloto de la versión definitiva. Para ello se utilizó una aplicación online gratuita que permite la realización y difusión de escalas, así como la recopilación de datos. En ella se elaboró un formulario para la realización de la escala, se creó un enlace de acceso que se pasó mediante una aplicación de mensajería instantánea a 10 personas pertenecientes a la categoría población general, y se les preguntó si se entendía correctamente la explicación del procedimiento a seguir o si observaban algún error. Tras su contestación, solo se corrigió una falta de ortografía en una de las respuestas.
Tras dicho proceso, resumido en la figura 1, se obtuvo la versión en español (previa al análisis psicométrico) de la escala MoVac-flu, compuesta por nueve ítems, que realiza la medición en una escala Likert de siete puntos, siendo 1 «no estoy en absoluto de acuerdo» y 7 «estoy muy de acuerdo».
Análisis de los datosLa validación, como segundo paso del proceso, consiste en analizar las propiedades psicométricas, lo cual es esencial porque permite saber la calidad de la medición. Al igual que con el proceso de adaptación, en la actualidad no existe una guía que estandarice la validación; cada autor valora el objeto de medida del instrumento y aplica aquellos criterios de validación que se requieran por su contenido, por su objetivo o porque le parezcan convenientes22,23.
Se ha examinado la consistencia interna de MoVac-flu mediante el uso del ω de McDonald, que con un valor >0,7 indica una consistencia interna satisfactoria. La idoneidad de los datos para el análisis factorial exploratorio se probó mediante la prueba de esfericidad de Barlett y el índice de Kaiser-Meyer-Olkin (KMO). Para la extracción de factores se utilizó el método de máxima verosimilitud con rotación Varimax. El número de factores a extraer se determinó mediante el criterio de Horn24,25.
A toda la muestra se le realizó un análisis factorial confirmatorio con SPSS AMOS v.24. Los índices de ajuste aplicados para evaluar cuán bien se ajustaban los datos a los modelos propuestos fueron el índice de ajuste comparativo (CFI, comparative fit index), el índice de Tucker-Lewis (TLI, Tucker-Lewis index), el error cuadrático medio de aproximación (RMSEA, root mean square error of approximation) y el valor residual cuadrático medio estandarizado (SRMR, standardized root mean squared residual), y se utilizó el criterio de información de Akaike para evaluar si los datos se ajustaban bien a estos modelos propuestos. Se esperaba que el análisis tuviera CFI y TLI >0,9, RMSEA <0,1 y SRMR <0,08 para indicar una estructura soportada26,27. Además, se llevaron a cabo pruebas de diferencia de ꭓ2 para comprender qué estructura factorial tenía un ajuste del modelo de datos significativamente mejor28. Todos los análisis factoriales confirmatorios se analizaron utilizando el estimador de máxima verosimilitud.
ResultadosEn el estudio participaron 142 personas.
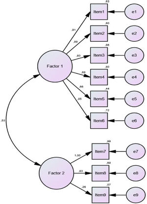
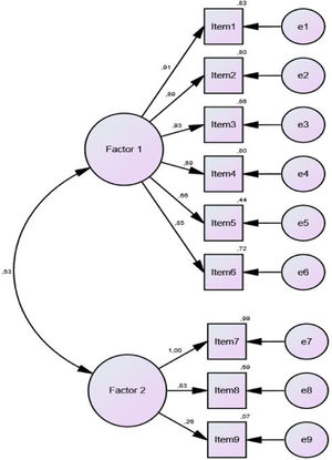
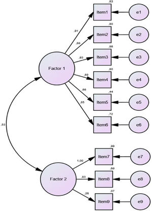
La estructura factorial de la escala se estableció tras realizar análisis factorial exploratorio mediante el método de extracción de máxima verosimilitud, con dos factores (calculados previamente mediante análisis paralelo) y rotación Varimax. El modelo generado tiene dos factores que explican el 74,99% de la varianza. El factor 1 incluye seis ítems relacionados con la aceptación y el impacto, y el factor 2 incluye tres ítems relacionados con el conocimiento y la capacidad de decisión.
El modelo global muestra una consistencia interna (CI) alta, con ω=0,914 (CI95%: 0,868-0,939). En el caso del modelo bifactorial factor 1 (ítems 1 a 6), la CI tiene ω=0,944 (CI95%: 0,914-0,963), y para el factor 2 (ítems 7 a 9) ω=0,836 (CI95% 0,790-0,903) y una adecuación muestral con KMO=0,887 y Barttlet <0,001 (Tabla 1).
Estructura factorial y consistencia interna de la escala
| Factor 1 | Factor 2 | Consistencia interna | |
|---|---|---|---|
| La contribución de la vacuna de la gripe a mi salud y a mi bienestar es muy importante | 0,922 | 0,944 | |
| La vacuna de la gripe desempeña un papel importante en mi protección y en la de los demás | 0,907 | ||
| La vacunación es una forma muy eficaz de protegerme contra la gripe | 0,904 | ||
| Es importante ser vacunado contra la gripe | 0,892 | ||
| Vacunarme contra la gripe tiene beneficios positivos en mi salud | 0,856 | ||
| La vacunación reduce en gran medida el riesgo de contagiarme de la gripe | 0,714 | ||
| Tengo conocimiento sobre de qué manera la vacuna de la gripe ayuda a mi organismo a combatir el virus de la gripe | 0,837 | 0,836 | |
| Comprendo cómo me protege la vacuna contra la gripe | 0,809 | ||
| Yo decido si me vacuno contra la gripe o no | 0,642 |
El análisis factorial confirmatorio usando el método de máxima verosimilitud para la estimación del ajuste del modelo muestra un mal ajuste del modelo unifactorial inicial. Se realizó un nuevo análisis, comprobando su adecuación mediante el test de χ2 anidado, obteniendo un modelo de dos factores que tiene un ajuste bueno, con valores de CFI y TLI >0,95, y un RMSEA <0,09 (Tabla 2).
Análisis factorial
| Un factor | Dos factores | |
|---|---|---|
| ꭓ2 (df) | 192,429 (27) | 54,138 (26) |
| RMSEA | 0,209 (0,182-0,238) | 0,088 (0,054-0,121) |
| SRMR | 0,1034 | 0,0428 |
| CFI | 0,839 | 0,973 |
| TLI | 0,785 | 0,962 |
| NFI | 0,819 | 0,949 |
| PCFI | 0,629 | 0,702 |
| PNFI | 0,614 | 0,685 |
| AIC | 246,429 | 110,138 |
| CMIN/DF | 7,127 | 2,082 |
AIC: Akaike information criterion; CFI: comparative fit index; RMSEA: root mean square error of approximation; SRMR: standardized root mean squared residual; TLI: Tucker-Lewis index.
La figura 2 muestra los parámetros estandarizados del modelo final ajustado, incluyendo las cargas factoriales y los errores de cada ítem de la escala, así como las correlaciones entre los dos factores, considerados como variables latentes. El factor 1 muestra alta correlación con cinco de los ítems, siendo moderada en el ítem 5 («La vacunación reduce en gran medida el riesgo de contagiarme de la gripe») (r=0,66). En el factor 2, la correlación es alta en dos de los ítems y débil en el ítem 9 («Yo decido si me vacuno contra la gripe o no») (r=0,28).
DiscusiónLos resultados del estudio han permitido validar la escala porque las propiedades psicométricas se ajustan a las esperadas según el modelo original de la versión corta de nueve ítems13, y por lo tanto esta permite identificar de manera fiable y válida el grado de motivación hacia la vacuna de la gripe en población adulta. En conjunto, estos resultados sugieren que el modelo cognitivo de empoderamiento utilizado en la escala original13 podría aplicarse con éxito para explicar mejor las decisiones de vacunación frente a cualquier vacuna, así como los comportamientos de promoción de la vacunación.
Tanto en la versión original13 como en la versión adaptada para valorar la motivación para recibir la vacuna contra la COVID-1915, la utilizada junto con otras escalas para la predicción de la vacunación de la gripe en personas mayores de 60 años en Grecia en 202016 y la del estudio de reciente publicación en el que se tradujo la escala al griego17, se ha alcanzado una alta consistencia interna, lo cual coincide con lo observado en nuestra adaptación.
Igualmente, la versión original, las diferentes versiones y nuestros resultados han alcanzado una excelente consistencia interna: el α de Cronbach para la MoVac-flu en su versión original de nueve ítems con profesionales sanitarios fue de 0,94613, y en la misma versión griega fue de 0,9215; en la versión china de 12 ítems adaptada a la COVID-19 el ω de McDonald fue de 0,92116, mientras que en esta adaptación española de la MoVac-flu de nueve ítems fue de 0,914.
El análisis factorial exploratorio, junto con el análisis paralelo, mostraron que los nueve ítems de la escala MoVac-Flu estaban integrados en un único constructo. Los resultados del análisis en el presente estudio coinciden con los resultados del análisis factorial exploratorio de Vallée-Tourangeau et al.13 y también mostraron que la estructura tenía índices de ajuste aceptables.
Aparte de la escala MoVac-flu no se han encontrado otras escalas que intenten determinar el grado de motivación para ser vacunado frente a la gripe en población adulta, con lo que aumenta el valor de la adaptación de este instrumento.
Las posibles líneas de investigación futuras pueden ser la aplicación de esta escala en población adulta como instrumento de evaluación antes y después en ensayos clínicos de implantación de programas educativos para el fomento de la vacunación en población adulta.
Una de las limitaciones del estudio radica en la población utilizada para validar la escala, pues la difusión mediante redes sociales y mensajería instantánea supone un sesgo poblacional. Por ello, sería interesante explorar la adaptación de la escala en diferentes grupos sociodemográficos de nuestro entorno que nos reporten en el futuro una descripción concreta de esas poblaciones. En la misma línea podrían realizarse estudios que incluyesen los grupos de población diana recogidos en las recomendaciones de la vacunación frente a la gripe del Ministerio de Sanidad, como por ejemplo las personas mayores de 60 años, las embarazadas y las personas convivientes con otras que tienen un alto grado de inmunosupresión29.
También podría combinarse en estudios mixtos junto a una aproximación cualitativa para explorar la perspectiva de poblaciones específicas con respecto a los motivos para vacunarse o no frente a la gripe, así como las barreras, los elementos facilitadores, los conocimientos y el nivel de confianza con respecto a la información que recibe la población.
ConclusionesLa adaptación y la validación transcultural de la escala MoVac-flu ha dado como resultado un instrumento útil para su utilización en la valoración del grado de motivación en población adulta para ser vacunados frente a la gripe. Además, puede ser un instrumento útil para utilizar en diferentes ámbitos de la sanidad y la investigación, así como para crear y aplicar estrategias de salud pública que fomenten la vacunación en la población adulta.
Se ha visto que la vacunación antigripal es la medida más eficaz y segura para controlar esta epidemia anual. España cuenta con una política de vacunación contra la gripe muy consolidada, pero a pesar de tener una de las mejores coberturas de vacunación de Europa no se cumplen los objetivos marcados por la Organización Mundial de la Salud de una cobertura ≥75%.
¿Qué añade el estudio realizado a la literatura?El primer paso en la toma de una decisión en salud es el proceso de evaluación; es ahí donde se aplican instrumentos de medida, como escalas y cuestionarios, que dan información de la manera más objetiva posible. La mayor parte de estas herramientas se han elaborado en países con idioma y cultura anglosajones o angloamericanos, y para ser utilizadas fuera de ellos deben ser traducidas y adaptadas al idioma del país donde se pretenden aplicar.
¿Cuáles son las implicaciones de los resultados obtenidos?La adaptación y la validación transcultural de la escala MoVac-flu ha dado como resultado un instrumento útil para su utilización en la valoración del grado de motivación en la población general para ser vacunados frente a la gripe.
Clara Bermúdez-Tamayo.
Declaración de transparenciaLa autora principal (garante responsable del manuscrito) afirma que este manuscrito es un reporte honesto, preciso y transparente del estudio que se remite a Gaceta Sanitaria, que no se han omitido aspectos importantes del estudio, y que las discrepancias del estudio según lo previsto (y, si son relevantes, registradas) se han explicado.
Contribuciones de autoríaDiseño del estudio: L. Cortes García-Rodríguez, D. Cuesta-Lozano y A.L. Asenjo-Esteve. Recopilación de datos: L. Cortes García-Rodríguez y M.M. García-Sastre. Análisis de datos: L. Cortes García-Rodríguez, D. Cuesta-Lozano y M.N. Moro-Tejedor. Supervisión del estudio: D. Cuesta-Lozano, A.L. Asenjo-Esteve y R. Luengo-González. Escritura del artículo: L. Cortes García-Rodríguez, D. Cuesta-Lozano y R. Luengo-González. Revisión crítica y aportaciones intelectuales: M.N. Moro-Tejedor y M.M. García-Sastre.
FinanciaciónNinguna.
Conflictos de interesesNinguno.














