
The 1st International Conference on Safety and Public Health
More infoThe study aimed to find the factors that contributed greatly to health complaints due to use of pesticides.
MethodThe research using the cross-sectional research design. The sample was determined using a total sampling technique. Data analysis was performed by path analysis using Smart PLS.
ResultsThe result of the study found that the use of pesticides affected the working time t-statistic 3.467. The use of pesticides affects health complaints t-statistic 2.586. Types of pesticides affect working time t-statistic 2. Improper timing of spraying and the frequency of spraying has a bigger impact on farmers’ health complaints.
ConclusionsSpraying time has the greatest influence on health complaints. It is recommended that farmers reduce the frequency of spraying more than 2 times a day, spraying time in the morning, and pay attention to the wind direction to reduce exposure and health hazards due to pesticides.
Based on doctor's medical records, occupational diseases in Norway totaled 648 cases and 469 of them occurred in farmers reaching a higher rate (72.4%). Some of the complaints of farmers related to work include skin diseases, respiratory problems, allegedly due to exposure to chemical work environment factors (pesticides), the lowest percentage of musculoskeletal disorders, and mental disorders.1 WHO data sources note that workers in the agricultural sector experience pesticide poisoning of 1–5 million cases per year.2
Pesticide poisoning cases in Indonesia, according to the Food and Drug Administration, recorded 775 cases.3 Cases of pesticide poisoning in several 55 farmers (63.96%).4 The horticultural farmers in Ngablak District, Magelang Regency, experienced a balance disorder of 34.3% and 14.3% abnormal blood cholinesterase levels.5 Individuals exposed to pesticides have a greater risk of developing cancer than those who are not exposed to pesticides. the pesticides contain ingredients that cause cancer, and cancer is a chronic impact due to pesticides. The greatest potential for cancer to occur in farmers is leukemia.6
The mechanism of pesticides and chemicals enters the body in 3 ways, namely: inhalation, skin absorption, and mouth (swallowing).7 Pesticides that enter the human body it will affect the physiology and biochemistry in the body and damage enzymes. The nervous system is the target of organochlorine pesticides.8 The serious conditions of health problems due to pesticides are determined by several factors, namely: the type of pesticide, the use of mixing pesticides, spraying, storage, exposure time, the mechanism of the pesticide entering the body, and pesticide levels. Pesticide exposure to body balance disturbances was significantly influenced by 3 variables: length of work, length of work, and use of personal protective equipment.5 The harmful effects of pesticides due to farmers’ lack of knowledge, using pesticides in the wrong way, and the wrong attitude while using pesticides.9
The farmers who use personal protective equipment while working in the healthy category, and farmers who do not use personal protective equipment find several complaints that are felt such as dizziness, shortness of breath, frequent urination, numbness of the fingers, and blurred vision.10 Spraying activity causes farmers to be exposed to pesticides longer. This exposure can be reduced by designing spraying machines, this has been done by farmers in India, spraying using a drone machine.11
A preliminary survey found that 68 horticultural farmers, some of the farmers used pesticides not according to the safe dosage recommended by the Ministry of Health, a reason to maximize yields. Likewise, when spraying is done several times, including spraying is done 2–3 times a day, when spraying is done in the morning then treating other plants, continued spraying in the afternoon, and in the evening. The assumption that health complaints felt by farmers were thought to be mediated by the timing of spraying, in contrast to the findings of the four previous researchers.
MethodThis type of correlational research, using a cross-sectional design. This study does not have a difference in the time dimension between the variables studied.12 The research was conducted in September–November 2019 on horticultural farmers in Waihatu Village, Indonesia. Population of 68 horticultural farmers. The sample was determined using a total sampling technique.
Data were collected using a questionnaire. Data analysis used by path analysis. The advantage of this analysis is that it can be seen that the relationship pattern of the 5 variables studied is direct or indirect.13 The hypothesis was tested based on a significant level of 0.05 and t-statistic >1.96, the hypothesis was accepted.
ResultsThe characteristics of the research respondents are given in Table 1.
Social demographic characteristics of horticultural farmers.
| Characteristics | Frequency | Percentage |
|---|---|---|
| Age | ||
| 25–43 | 34 | 50 |
| 44–61 | 26 | 38.2 |
| 62–79 | 8 | 11.8 |
| Education | ||
| Primary school | 51 | 75 |
| Secondary school | 11 | 16.2 |
| Senior high school | 6 | 8.8 |
| Years of service (years) | ||
| <10 | 17 | 25 |
| 10–20 | 21 | 30.9 |
| >20 | 30 | 44.1 |
The majority of respondents aged 25–43 years as many as 34 people (50%), based on education level, the majority of primary schools are 51 people (75%) and the majority of the working period >20 years 30 people (44.1%) (Fig. 1).
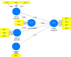
Analysis of 5 variables along with their indicators, shows that all variable indicators of pesticide use, type of pesticide, years of service, working time, and health complaints are declared valid.
Table 2 shows the test results for 4 hypotheses are declared significant. The use of pesticides affects working time (p-value=0.001), the use of pesticides affects health complaints (p-value=0.010), the type of pesticides affects working time (p-value=0.005), and working time affects health complaints (p-value=0.027). The rejected hypothesis was that the type of pesticide did not affect health complaints (p-value=0.257) and tenure had no effect on health complaints (p-value=0.115).
Analysis of the hypothesis test pathway for farmers’ pesticide use.
| Variable | Original sample | Sample mean | Standard deviation | t-Statistic | p-value |
|---|---|---|---|---|---|
| Use of pesticides→working time | 0.365 | 0.357 | 0.105 | 3.467 | 0.001* |
| Use of pesticides→health complaints | 0.333 | 0.338 | 0.129 | 2.586 | 0.010* |
| Types of pesticides→working time | 0.320 | 0.338 | 0.114 | 2.808 | 0.005* |
| Working time→health complaints | 0.298 | 0.301 | 0.134 | 2.227 | 0.027* |
The majority of respondents aged 25–43 years as many as 34 people (50%) are of productive age. The productive age according to the ministry of health is 15–64 years.14 The horticulture sector provides the largest income contribution per year, followed by the livestock sector, non-agricultural sector, and finally food crops.15 The majority of horticultural farmers in Cameroon are male.16 The number of cases of occupational disease in farmers is higher in men in the age range of 55–74 years.17 The characteristics of the majority of farmers are male, the farming community in Jember Regency considers that spraying pesticides is a job that is appropriate for men. All horticultural farmers who sprayed the male gender.18
The majority of elementary schools are 51 people (75%). The use of pesticides and health hazards to farmers in Cameroon, the majority of junior high school level as many as 62.5%.16 Education level is a stage of the formal path that a person takes, and influences the ability to think, understand, accept, and act. Willingness to accept and follow health regulations as long as it is possible to spray pesticides is influenced by educational background. In this regard, the Ministry of Health said that the agricultural sector in Indonesia needs to take strategic steps to prevent the dangers of pesticides to farmers by empowering farmer groups and cross-sector support.2
Knowledge and practice of farmers’ pesticide use in Zambia, requires local government support in the form of basic training. The results of the study found that safe procedures including use, handling, storage, and disposal were influenced by the knowledge, experience, and counseling of the local government. Have never received a basic education and have never received training from the government and related institutions.19 Previous research on 411 farmers in Iran found that farmers who used pesticides to increase crop yields chose pesticides based on the following criteria: information about pesticides, effectiveness, use techniques, environmental factors, and price and availability of pesticides.20
The findings of this study indicate that farmers do not consider the effects and types of pesticide use on health. The provisions for choosing a pesticide must consider the minimal effect on health problems. WHO states that the classification and types of pesticides are based on uses and hazards to health, based on exposure to pesticides by mouth and skin, and types of pesticides, solid or liquid-based on pesticide levels LD50 (mg/kg body weight).1 The Ministry of Health has provided the types of pesticides that are legally registered in Indonesia issued by the Ministry of Agriculture so that farmers can use the recommended types of pesticides based on the farmer's ability, quality, and legalization from the Ministry of Health.2 Farmers use more than 3 types of pesticides to quickly kill pests. This has a very negative impact on health. Because it has a bigger effect. The use of more than several types of pesticides will accumulate toxins so that the risk of pesticide poisoning is greater.
This study found that the type of pesticide had no direct effect on health complaints, but the type of pesticide that was mediated by the working time affected the health complaints of farmers. Therefore farmers need to choose the working time or the spraying time. Observation results found that some farmers sprayed 2–3 times a day, namely in the morning and afternoon. Of course, it causes farmers to be exposed to pesticides more often. Farmers do repeated spraying in a short period because farmers spray themselves. The hope of getting the most from agriculture causes farmers to spray using pesticides for a long time and continuously. The farmers’ pesticide use in Zambia is influenced by farmers’ low knowledge of pesticide safety. Farmers are also not trained in pesticide use, storage and spraying, creating problems for the environment and farmers’ health.19
The majority of farmers have a service life of >20 years, and the results of the study show that tenure does not affect farmers’ health complaints. The farmers who have a longer working period have a longer experience so they are careful to use pesticides. Farmers have also adapted and are familiar with the procedures for using pesticides. Experiences in determining good pesticide use practices.19 The farmers follow the spraying requirements according to the recommendations listed on the pesticide bottle so that they do not exceed the frequency of spraying. The effects of pesticides can last a long time that shows that short-term and long-term exposure has different effects on health.6 That pesticide exposure is not felt immediately at this time, it can have long-term effects because of its cumulative nature.
The farmers’ knowledge has a significant relationship with the safe use of pesticides. Farmers who have higher knowledge and education prefer to use pesticides safely. Farmers choose pesticides that have low health effects. During the spraying process, use personal protective equipment such as hats, masks, fully closed clothes, and boots and carry out health checks if symptoms of pesticide poisoning are found.21 Unsafe behavior was found through the same research by Joko (2020) that excessive use of pesticides was carried out to maximize crop yields including spraying 2–3 times, mixing pesticides 5–7 types.10 Researchers observed that farmers used unsafe pesticides during storage, put pesticides in the kitchen, and were also found by farmers putting on terraces exposed to the sun.
The statistical model test, the type of pesticide has no direct effect on health complaints, but the type of pesticide is mediated by working time which affects health complaints. Even though they contain chemicals, the safety of pesticides is determined based on the level of chemical threshold values allowed according to the Ministry of Health of the Republic of Indonesia.22 The use of pesticides has provisions for safety standards, even the Ministry of Health provides a wide variety of alternatives. Types of pesticides in the safe category if used at the wrong time, for example spraying with a frequency of morning, afternoon, evening, have an effect on health complaints. Some of the factors that were not observed in this study were farmer knowledge, use of personal protective equipment, smoking habits, and personal hygiene.
ConclusionsSpraying time that exceeds the recommended standard results in health complaints. The use of pesticides such as mixing, spraying, and storing affects health complaints. During this process, the farmer is in contact with chemicals based on the mechanism by which pesticides enter the human body. Skin exposure during mixing, airborne during spraying, and oral exposure during storage. Support from related sectors is needed, to provide guidance and increase knowledge of farmers about the process of using pesticides, choosing working hours (spraying) according to personal safety standards to minimize the effects of using pesticides both in the short and long term.
Conflicts of interestsThe authors declare that they have no conflict of interest.
Peer-review under responsibility of the scientific committee of the 1st International Conference on Safety and Public Health (ICOS-PH 2020). Full-text and the content of it is under responsibility of authors of the article.












