Uno de los aspectos que mayor atención requiere por parte de las personas investigadoras que emplean metodologías cualitativas es la construcción de categorías teóricas, o más en concreto, el paso entre la codificación y la categorización. Una de las propuestas metodológicas más estructuradas y utilizadas en ciencias de la salud en este sentido es la teoría fundamentada. En el presente trabajo se expone una técnica analítica denominada «categorización familiar» que persigue el objetivo de facilitar el proceso de creación de las categorías iniciales, basándose en el análisis intrafamiliar e interfamiliar de los códigos.
An important aspect that requires special attention by researchers using qualitative methods is the construction of theoretical categories, or more specifically, the step between coding and categorization. One of the most structured methodological proposals used in health sciences is grounded theory. In this paper an analytical technique called “family categorization” is proposed. Its aim is to facilitate the steps of creating the initial categories, based on intra- and inter-family codes analysis.
La teoría fundamentada es uno de los métodos de investigación cualitativa más conocidos y aceptados en el mundo de las publicaciones científicas en el campo de la salud pública1. Su creciente interés, frente al acento tradicional puesto en enfoques fenomenológicos, de investigación-acción o análisis de contenido, responde a dos motivos: por un lado, su capacidad para generar teoría a partir de los datos, y por otro, sus opciones para el tratamiento sistemático de la información cualitativa2.
Aunque la propuesta original fue publicada por Glaser y Strauss3 en 1967, las divergencias entre ambos autores se hicieron evidentes en los años siguientes, con diferencias sustanciales respecto a los procedimientos analíticos, los métodos, las técnicas de obtención de datos y los fundamentos4. Mientras que Strauss realiza una propuesta sistemática, basada en reglas y procedimientos preestablecidos, apegados a los cánones tradicionales de los enfoques positivistas, tales como la replicabilidad, la generalización, la precisión y la verificación, Glaser propone la riqueza de una construcción teórica emergente a partir del método de comparación constante y del uso de prácticas flexibles generadas por la propia realidad social de las personas que participan en la investigación5. En ambos enfoques, el rigor del proceso y la validez de los resultados están garantizados siempre que se apliquen los procedimientos adecuados, y puede afirmarse que ambas aproximaciones son igualmente pertinentes6.
La teoría fundamentada es un método que va más allá de la mera codificación de los datos y que requiere una reflexión permanente que abarca desde la formulación del estudio hasta la elección de las técnicas de recogida de información, con una vuelta recurrente al campo para la obtención de nuevos datos. La inducción, la deducción y la verificación se interrelacionan dialógicamente hasta conseguir comprender la realidad desde la experiencia de quienes viven el fenómeno de estudio7.
Analíticamente, Strauss identifica tres grandes tareas: la codificación abierta (obtención de códigos descriptivos y construcción de las primeras categorías teóricas a partir de ellos), la codificación axial (estudio de las relaciones entre categorías) y la codificación selectiva (búsqueda de la categoría teórica central). Sin embargo, tanto Glaser como Strauss hablan de pautas flexibles y creativas en lugar de reglas fijas y constantes al usar la teoría fundamentada, por lo que Charmaz8 afirma que en cada investigación que adopta este enfoque se desarrollan variaciones específicas.
Impulsados por esta tensión entre sistematización y flexibilidad característica de la teoría fundamentada, así como por el interés en compartir notas metodológicas sobre el uso de la investigación cualitativa en salud pública, se plantea este trabajo. Su objetivo es exponer una técnica analítica flexible que pueda servir de ayuda en la fase de codificación abierta para transformar los códigos descriptivos en las primeras categorías analíticas.
Exposición del método: la categorización familiarLa técnica de categorización familiar es una alternativa analítica abierta y flexible para trabajar en las primeras fases de análisis más descriptivas e inductivas (codificación abierta). Su función es facilitar la construcción de categorías analíticas a partir de códigos descriptivos. Para el posterior estudio de las relaciones entre ellos, el propio Glaser propone el uso de hasta 18 códigos y familias de códigos teóricos, conocidos como «paradigma de codificación»9. La categorización familiar descrita en el artículo antecedería y complementaría la formulación de las preguntas y el uso de familias de códigos teóricos propuestos por Glaser, usados principalmente en la fase de codificación axial.
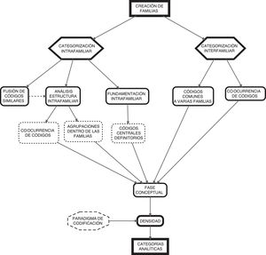
A continuación, se explicará el proceso con el fin de poder comprender mejor las etapas que lo componen (fig. 1).
El primer paso es la creación de familias de códigos descriptivos, es decir, agrupar los códigos utilizando criterios de ordenación emergentes, poniendo énfasis en los códigos sustantivos que surgen de las teorías expresadas por las personas que participan en la investigación, junto con las teorías sustantivas de las personas que llevan a cabo la investigación y que, normalmente, quedan recogidos en memorandos o anotaciones, uno de los elementos clave de la teoría fundamentada.
A partir de estas familias, se proponen dos etapas analíticas específicas:
- 1)
Categorización intrafamiliar: supone un trabajo de análisis centrado en la depuración y la selección de códigos a partir de las estructuras de cada una de las familias, así como el estudio de las posibles subagrupaciones que pudieran darse en cada una de ellas. En concreto, se proponen tres acciones analíticas complementarias:
- •
Fusión de códigos similares: el primer paso de esta fase es la depuración de códigos dentro de cada familia, por lo que se propone el estudio de códigos similares o equivalentes que puedan fusionarse bajo una misma etiqueta.
- •
Análisis de la estructura intrafamiliar: supondría dos tareas analíticas; por un lado, el estudio de las coocurrencias de códigos diferentes, pero pertenecientes a una misma familia, y por otro lado, el planteamiento de subagrupaciones dentro de cada familia.
- •
Fundamentación intrafamiliar: el tercer paso es la selección de códigos con mayor fundamentación, es decir, que mayor número de veces han sido empleados en el proceso de codificación. Estos códigos centrales van a facilitar en muchas ocasiones la identificación de la estructura intrafamiliar, organizándose códigos periféricos en torno a ellos.
- 2)
Categorización interfamiliar: la tarea fundamental en esta fase consiste en un trabajo de análisis entre las distintas familias y subfamilias resultantes de la etapa anterior. Dos son las acciones analíticas principales indicadas en esta fase:
- •
Análisis de códigos comunes a varias familias: se analizan los códigos que aparecen simultáneamente en distintas familias, indicador de potenciales relaciones entre ellas.
- •
Coocurrencias de códigos de distintas familias: la última tarea consiste en estudiar las coocurrencias de códigos pertenecientes a distintas familias, lo que supondría una primera aproximación y planteamiento de posibles relaciones entre familias que se pondrán a prueba en la fase analítica posterior.
El resultado de ambas fases del proceso de categorización familiar es un conjunto de elementos depurados y fundamentados con los que comenzar a operar en la fase analítica siguiente, puramente conceptual.
Todo este proceso puede llevarse a cabo con el apoyo de software informáticos especializados para el análisis cualitativo (CAQDAS).
Aplicación prácticaEn la figura 2 se expone un ejemplo procedente de un estudio más amplio sobre patrones de consumo de alcohol en población adolescente y adulta10.
ConclusionesTres son las aportaciones principales de la categorización familiar propuesta. En primer lugar, permite usar las familias de códigos sustantivos como estructuras básicas a partir de las cuales depurar, agrupar, ordenar y estudiar las posibles relaciones entre los códigos del estudio y obtener un mejor punto de partida para aplicar las preguntas del paradigma de codificación en la fase posterior del análisis. En segundo lugar, facilita la comunicación entre analistas al mejorar la transparencia del proceso analítico, y permite la comprensión del proceso seguido en la construcción de las categorías del estudio. En tercer lugar, ayuda a evitar las preconcepciones o prejuicios del equipo investigador al construir las primeras categorías teóricas.
Para finalizar, no debe entenderse la técnica de la categorización familiar como un atajo analítico. Es importante destacar la necesidad de desarrollar competencias analíticas del personal investigador que opte por la teoría fundamentada, enfrentándose a la complejidad de este método y descubriendo las propias variaciones.
Editora responsable del artículoMaría del Mar García-Calvente.
Contribuciones de autoríaG. del Moral desarrolló la propuesta metodológica y redactó el borrador inicial, y C. Suárez incorporó comentarios y modificaciones al documento, así como el desarrollo del ejemplo. Ambos autores aprueban la versión final del manuscrito.
FinanciaciónNinguna.
Conflicto de interesesNinguno.












