En la sociedad actual es conocido desde hace décadas el consumo indebido de medicamentos sin fin terapéutico para conseguir efectos de incremento de la musculatura o del rendimiento físico, a pesar de las graves reacciones adversas que implica esta práctica reconocida como un problema de salud pública1.
Sin embargo, el papel proactivo de las instituciones sanitarias en este ámbito parece más bien escaso: no se conoce programa de salud pública específico orientado a su educación y prevención, ni proceso o protocolo asistencial de algún servicio público de salud, tampoco ningún estudio en España que acredite el consumo de recursos asistenciales para paliar o mitigar las reacciones adversas producidas por este uso ilícito o abuso de fármacos con objeto de dopaje. Sí son conocidos los efectivos programas de control de las inspecciones farmacéuticas de las consejerías de sanidad2, pero no hay establecido por las administraciones sanitarias un abordaje integral, transversal y específico.
Si además nos consta la posibilidad de entrada de medicamentos falsificados a través de Internet3, o de medicamentos ilegales que se presentan como complementos alimenticios4, ajenos a cualquier exigencia de prescripción médica y fuera del control de la cadena legal de suministro, el problema de salud se agrava.
En el año 2014 surge la campaña informativa «Protege tu salud, di NO al dopaje» de la Agencia Estatal de Protección de la Salud en el Deporte (institución deportiva, no sanitaria) junto con el Colegio Oficial de Farmacéuticos de Cádiz, para sensibilizar sobre los efectos perjudiciales del consumo prohibido de determinados fármacos para mejorar el rendimiento atlético. En esta provincia andaluza, los resultados de la inspección farmacéutica de los últimos 3 años muestran que el 65% de los casos detectados tienen su origen en prescripciones de personal médico facultativo, correspondiendo el 70% de ellas a médicos de atención primaria. El porcentaje de hepatotoxicidad asociado al uso recreativo ilícito de medicamentos anabolizantes ha ido aumentando en los últimos años, según el último trabajo publicado en la serie de casos más amplia hasta la fecha5,6.
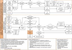
Por todo lo anterior, y una vez conocida la recién editada Guía de prevención del dopaje para profesionales sanitarios7, de dicha institución deportiva, nos vemos obligados a sensibilizar a la comunidad sanitaria definiendo, dentro de nuestras competencias y habilidades, el primer proceso asistencial integrado para su detección y prevención (fig. 1), cuyo reto es hacerlo propio de la práctica asistencial diaria debido a la laguna existente, y apelar a esta concienciación que deberíamos tener presente en las instituciones sanitarias por tratarse de un problema que, aunque no sea el más prevalente en nuestros centros, existe y parece que va en aumento.
Aunque las iniciativas anteriores son un comienzo, para conseguir su real efectividad se necesita que, a la hora de planificar acciones en esta materia, exista un liderazgo claro de las autoridades sanitarias y la implicación de los profesionales sanitarios asistenciales, y siempre recordando que nuestro objetivo y prioridad principal no es que los/las pacientes pasen un control antidopaje oficial, sino hacer un uso terapéutico, responsable y racional de los medicamentos.
FinanciaciónNinguna.
Contribuciones de autoríaR. Vázquez Mourelle y A. López Pérez han contribuido de igual manera al desarrollo de la idea original. R. Vázquez Mourelle y E. López-Pardo Pardo elaboraron el primer borrador del manuscrito y el diseño principal del proceso asistencial integrado de la figura. Todas las autoras participaron en las versiones siguientes, en la discusión y la aprobación de la versión final. La autora para la correspondencia, en nombre del resto de firmantes, garantiza la precisión, la transparencia y la honestidad de los datos y la información contenida en el estudio, que ninguna información relevante ha sido omitida y que no ha habido discrepancias entre las autoras.
Conflicto de interesesNinguno.
A los/las profesionales sanitarios/as que colaboraron en alguna medida en el diseño del proceso asistencial integrado de prevención de dopaje (fig. 1): José Mª Cruz Paredes y M. Jesús Vigo Noia, Secretario Técnico y Farmacéutica del Centro de Información de Medicamentos del Colegio Oficial de Farmacéuticos de La Coruña, respectivamente; a Pilar Álvaro Esteban, Inspectora Farmacéutica de la Jefatura Territorial de la Consellería de Sanidade de A Coruña; a Manuel Portela Romero, Jefe de Servicio de Atención Primaria de Padrón, y Alfonso Javier Benítez Estévez, Jefe de Servicio de Análisis Clínicos del Complejo Hospitalario Universitario CHUS, ambos de la Gerencia de Gestión Integrada del Servicio Gallego de Salud del área de Santiago de Compostela.
										
				




                


 
		


