Evaluar los procesos y resultados de un estudio piloto diseñado para la implementación del Programa de Prevención de Cáncer de Cérvix Poblacional de la Comunidad Valenciana, basado en la determinación del virus del papiloma humano (VPH), mediante autotoma, realizado entre noviembre de 2022 y junio de 2023.
MétodoEstudio piloto, con invitación a 4293 mujeres de entre 35 y 65 años, mediante envío directo de kit para autotoma (FlowSWAB®, Copan). Para incentivar la participación se enviaron SMS recordatorios, que además contenían una encuesta sobre los motivos para no participar. Se contactó telefónicamente con aquellas mujeres con error en la dirección. Fueron excluidas del estudio aquellas en las que se detectó en la encuesta de no participación o en el seguimiento algún motivo de exclusión, siendo finalmente 4170 las mujeres incluidas en el estudio. Se realizó un análisis descriptivo y por tasas sobre participación y patología, y de los indicadores de proceso y resultado.
ResultadosLa prevalencia global del VPH fue de 7,01% (2,0% genotipo 16 y 5,17% otros genotipos). Las colposcopias detectaron 9 CIN1 (0,42%), 3 CIN2+(0,16%) y 2 adenocarcinomas (0,11%). La mayor proporción de patología detectada fue por el genotipo 16. La participación fue del 45,49%, más baja en los grupos de menor edad, origen extranjero, que trabajan, con alguna enfermedad crónica, con ausencia de unidad residencial y con menor nivel de renta, encontrando diferencias estadísticamente significativas. El envío de SMS aumentó la participación en un 10,84% con el primer SMS, y su efecto fue mayor en las mujeres de 55-65 años. La causa más frecuente de no participación fue la falta de información (13,3%). El contacto de un profesional sanitario con las mujeres con dirección errónea mejoró la participación (71,42% de participantes).
ConclusionesLos resultados del estudio confirman el correcto funcionamiento de los circuitos, respaldando la viabilidad del modelo piloto, aunque con una participación menor que la esperada. No obstante, se identificaron deficiencias clave, como dificultad para acceder a la población elegible, procesos ineficientes y complejidad en la gestión de los datos. La implementación de un sistema de información interoperable podría optimizar estos aspectos. Para mejorar la participación es fundamental fortalecer la sensibilización sobre el programa y las técnicas de cribado. Estrategias como los SMS recordatorios y el contacto directo con profesionales sanitarios han demostrado ser eficaces.
To evaluate the processes and outcomes of a pilot study designed for the implementation of the Population-Based Cervical Cancer Prevention Program in the Valencian Community, based on human papillomavirus (HPV) detection through self-sampling, conducted between November 2022 and June 2023.
MethodA pilot study was conducted, inviting 4293 women aged 35–65 years through direct mailing of self-sampling kits (FlowSWAB®, Copan). To encourage participation, reminder SMS messages were sent, including a survey on reasons for non-participation. Women with incorrect addresses were contacted by phone. Exclusion criteria identified through the survey or follow-up led to the exclusion of some participants, resulting in a final sample of 4170 women. A descriptive and rate-based analysis was conducted on participation and pathology, assessing process and outcome indicators.
ResultsThe overall prevalence of HPV was 7.01% (2.0% for genotype 16 and 5.17% for other genotypes). Colposcopies detected 9 cases of CIN1 (0.42%), 3 cases of CIN2+(0.16%), and 2 adenocarcinomas (0.11%). The highest proportion of detected pathology was associated with genotype 16. Participation was 45.49%, lower among younger age groups, foreign-born individuals, employed women, those with chronic diseases, those without a residential unit, and those with lower income levels, with statistically significant differences observed. SMS reminders increased participation by 10.84% after the first SMS, with a greater effect among women aged 55–65 years. The most common reason for non-participation was lack of information (13.3%). Contacting a healthcare professional significantly improved participation among women with incorrect addresses (71.42% participation rate).
ConclusionsThe study results confirm the proper functioning of screening procedures, supporting the feasibility of the pilot model, although participation was lower than expected. Key deficiencies were identified, including challenges in reaching the eligible population, inefficient processes, and data management complexities. Implementing an interoperable information system could optimize these aspects. To improve participation, raising awareness of the program and screening techniques is crucial. Strategies such as reminder SMS messages and direct contact with healthcare professionals have proven effective.
En 2018, la Organización Mundial de la Salud hizo un llamamiento a la acción global coordinada para eliminar el cáncer de cuello uterino, marcando entre sus objetivos para 2030 que al 70% de las mujeres mayores de 35 años se les realizaran pruebas de cribado1. Para alcanzar este objetivo, nos encontramos ante dos grandes retos: por un lado, la transición hacia cribados de cáncer de cérvix organizados de base poblacional, más eficientes y equitativos que los cribados oportunistas existentes en la mayor parte de los países2–4, y por otro lado, la instauración de una nueva prueba primaria de cribado basada en técnicas de reacción en cadena de la polimerasa (PCR) para la detección del virus del papiloma humano (VPH), frente a la citología empleada tradicionalmente5. En este sentido, en los últimos años han surgido dispositivos de autotoma que permiten a las mujeres tomar por sí mismas una muestra para determinación del VPH, cuyo uso está avalado como estrategia de apoyo en la implementación de los programas de cribado1.
La implementación de los cribados poblacionales en el mundo es diversa. En los últimos años, algunos países han ido incorporando programas de cribado de ámbito poblacional, muchos de ellos usando la determinación del VPH como prueba primaria, y otros apoyándose, con diferentes estrategias, en el empleo de dispositivos de autotoma3,6–8.
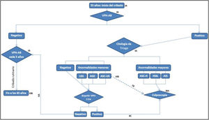
En España, el grado de implementación también es distinto según las comunidades autónomas9. En la Comunidad Valenciana, el cribado oportunista del cáncer de cuello uterino se realiza desde 1994 mediante citología cervical. Con la publicación de la Orden SCB/480/201910, que instaba a las comunidades autónomas a implementar programas poblacionales, se modificaron los intervalos y la prueba de cribado utilizada. En respuesta a esta normativa, la Comunidad Valenciana emitió una instrucción para que los servicios encargados del cribado oportunista incorporaran la detección del VPH mediante toma de muestras por un profesional sanitario. Esta prueba se complementa con una citología réflex de triaje y, en caso necesario, con una colposcopia para la confirmación diagnóstica, siguiendo el algoritmo mostrado en la figura 1.
Por otro lado, para evaluar la viabilidad del uso de la autotoma en nuestra comunidad, se llevó a cabo un estudio sobre su aceptación11. Dado el alto grado de aceptación observado, se consideró su incorporación al programa poblacional. Con este objetivo, se planteó la conveniencia de realizar un estudio piloto basado en la autotoma antes de su implementación en la población. De esta manera, previamente a la implantación de un programa poblacional, considerando que es esencial alcanzar elevadas tasas de cobertura y participación de la población diana para conseguir la efectividad deseada, la realización de estudios piloto previos permite detectar debilidades tanto en los circuitos como en la participación, para así adaptar los circuitos a las particularidades sociológicas y culturales propias de cada territorio. Las características de la población, así como los aspectos intrínsecos del programa (el tipo de prueba de cribado empleada, el modo de invitación o captación de la población diana, y las campañas informativas realizadas), determinan los resultados de este. La autotoma ha demostrado elevadas tasas de aceptación, aunque estas han sido muy variadas según el entorno12–15, por lo que estaría indicado realizar estudios piloto antes de implementar estrategias de autotoma en los ámbitos regional y nacional.
El objetivo de este estudio fue evaluar los procesos y los resultados de un estudio piloto diseñado para la implementación del Programa de Prevención de Cáncer de Cérvix Poblacional de la Comunidad Valenciana, basado en la determinación del VPH, mediante autotoma, realizado entre noviembre de 2022 y junio de 2023.
MétodoÁmbito de estudio, diseño y poblaciónSe diseñó un estudio piloto al que se invitó a participar a 4293 mujeres de siete cohortes poblacionales (nacidas en 1956, 1961, 1966, 1971, 1976, 1981 y 1986), de cinco centros de atención primaria (CAP) seleccionados aleatoriamente, con representación de las tres provincias de la Comunidad Valenciana. La invitación fue mediante envío directo de un dispositivo de autotoma para determinación del VPH en noviembre de 2022, y se recogió la participación hasta junio de 2023.
De las 4293 mujeres invitadas, se excluyeron aquellas en las que se detectó algún motivo de exclusión en la encuesta facilitada para conocer las causas de no participación (prueba reciente realizada [53], embarazo [6], en seguimiento por patología cervical [5] o histerectomía [26], en total 90) o en el seguimiento tras un resultado positivo (seguimiento previo [10], histerectomía [1] o traslado a otra comunidad [1], en total 12). También fueron excluidas aquellas mujeres con carta devuelta por domicilio erróneo y que los profesionales sanitarios de los CAP, tras tratar de contactar con ellas telefónicamente para subsanar el error, no consiguieron localizar (21). Finalmente, la población elegible considerada en el estudio fue de 4170 mujeres.
Circuitos empleados- 1)
Invitación y participación
Se envió por correo postal una invitación para participar en el programa de prevención de cáncer de cérvix. La invitación contenía una carta con la información necesaria para una participación informada5,16, un tríptico informativo del programa y el dispositivo de autotoma FLOQSwabs® (Copan), con instrucciones y una bolsa transparente para introducirlo. Tras la toma de la muestra, se debía adherir sobre ella una etiqueta identificativa, introducirla en la bolsa y depositarla en las urnas habilitadas en los CAP.
Una semana después de la primera invitación, las mujeres que no habían participado recibían semanalmente un SMS recordatorio mientras continuara su situación de no participante o no mostraran su intención de no participar (hasta un total de ocho SMS). Los mensajes contenían información sobre la importancia de este cribado para incentivar su participación, además de incluir un enlace a la encuesta de no participación, con respuestas cerradas sobre los posibles motivos.
Las cartas fueron enviadas por una empresa de correspondencia contratada para ello y los SMS se enviaron a través de un servicio interno de la Conselleria de Sanitat. En los CAP se hizo la lectura de los códigos de barras para el registro y la trazabilidad de las muestras depositadas, que enviaron periódicamente a los laboratorios de referencia.
- 2)
Análisis de las muestras y resultados
En los laboratorios de microbiología de referencia se realizó la determinación del VPH con una dilución de 5ml (Roche Molecular Diagnostics Cobas 4800® System). Los resultados con VPH de alto riesgo (VPH-AR) se categorizaron en positivos para los genotipos 16, 18 u otros de alto riesgo (31, 33, 35, 39, 45, 51, 52, 56, 58, 59, 68 y 66), y estaban integrados en el sistema de información de registros microbiológicos de la Comunidad Valenciana, denominado Red Valenciana de Información Microbiológica (RedMIVA). Los resultados negativos eran informados por correo postal, y los positivos telefónicamente por las matronas de referencia de los CAP, concertando también una visita presencial para la realización de una citología. Según el resultado del VPH y la citología, las mujeres fueron derivadas a los servicios de ginecología para llevar a cabo las pruebas de confirmación diagnóstica correspondientes. Las citologías fueron realizadas en medio líquido Thinprep®.
Para obtener los resultados de las citologías y las colposcopias se realizó una búsqueda activa por las matronas, así como por los responsables de salud pública de cada Centro de Salud Pública de cada Departamento de Salud, dado que no estaban disponibles las integraciones con los sistemas de información.
Indicadores y variablesLos indicadores de procesos del programa utilizados fueron la invitación y la participación, la distribución de los motivos de no participación, el tiempo de participación (tiempo transcurrido entre el envío de la carta y la recepción de la muestra en el CAP), el efecto de los SMS (en el aumento de la participación) y las muestras perdidas (entre su entrega en el CAP y la llegada al laboratorio); del análisis de muestras y resultados, la adherencia de mujeres con resultados positivos, el porcentaje de errores técnicos (fallo en el análisis de muestras por inhibición de PCR u otros motivos) y los tiempos medios de análisis de muestras (desde su entrega en el CAP), y la realización de citología (tras la detección de VPH positivo) y colposcopia (tras su indicación para confirmación diagnóstica).
Los indicadores de resultados del programa utilizados fueron la detección de VPH, los resultados histológicos de la citología de triaje y de la colposcopia, y los tratamientos realizados (global y por genotipo).
Las variables sociodemográficas incluidas fueron la edad (35-44, 45-54 o 55-65 años), el país de nacimiento (España/otros), el CAP (centros 1, 2, 3, 4 y 5, con representación de las tres provincias), la actividad laboral (no puede trabajar por>65 años o en situación de discapacidad, trabaja o en paro), el nivel de cronicidad (condición en cuanto a enfermedades crónicas: 0=no crónico, sin enfermedad, 1=crónico con autogestión de su enfermedad, 2=alto riesgo con ayuda para la gestión, y 3=alta complejidad, gestión integral), la unidad residencial (no es unidad familiar, pequeña [<3 personas], mediana [3-4 personas] y grande [>4 personas]), y el nivel de renta (<18.000 o ≥18.000 euros). La información de estas variables se obtuvo del sistema de codificación empleado en la tarjeta sanitaria de la región, que a través de diferentes fuentes ofrece datos para categorizar a los ciudadanos según sus características sociodemográficas.
Análisis de los resultadosEl análisis fue realizado mediante los software R y Stata14. Las tasas de invitación y participación se muestran sobre la población elegible. Las tasas en los indicadores de resultados se muestran sobre la participación y la patología. La participación y la positividad para VPH-AR fueron desglosadas por categorías sociodemográficas, analizando su relación mediante regresión logística bivariable y multivariable.
Los tiempos de participación y análisis de muestras, y de realización de citología y colposcopia, se expresan en medianas y rangos. El efecto de los SMS se muestra en porcentaje de aumento de la tasa de participación con cada mensaje. Se realizó un modelo de Poisson ajustado por la edad para medir el efecto de los SMS recordatorios.
Este estudio fue llevado a cabo y liderado por el Servicio de Cribados de Cáncer de la Dirección General de Salud Pública de la Conselleria de Sanitat de la Generalitat Valenciana, desde donde se coordinaron los diferentes circuitos.
El proyecto no requirió dictamen por parte de un comité de ética de la investigación al tratarse de una actividad oficial de salud pública desarrollada por la autoridad sanitaria, y por tanto no requería el consentimiento escrito de las participantes. El tratamiento de los datos personales está legitimado por interés público en el ámbito de la salud pública (artículos 9.2 y 9.3 de la Ley Orgánica 3/2018).
ResultadosLa población del estudio, tras eliminar a las mujeres en las que se detectó algún motivo de exclusión, fue de 4170 mujeres. Su distribución según las características sociodemográficas se muestra en la tabla 1.
Descripción de la población elegible y análisis bivariable y multivariable de la participación en el programa piloto de cribado de cáncer de cérvix de la Comunidad Valenciana, en función de las variables sociodemográficas
| Variables sociodemográficas | Mujeres población elegiblen (%) | Tasa de participaciónn (%) | Análisis bivariable de la participación por variables sociodemográficasOR (IC95%) | Análisis multivariable de la participación por variables sociodemográficas OR (IC95%) |
|---|---|---|---|---|
| Total mujeres elegibles/participantes | 4170 | 1897 (45,49) | _ | _ |
| Edad, años | ||||
| 35-44 | 1137 (26,62) | 446 (39,96) | 0,77 (0,67-0,91) | 0,82 (0,69-0,98) |
| 45-54 | 1425 (33,36) | 681 (49,17) | 1,13 (0,98-1,30) | 1,12 (0,95-1,31) |
| 55-65 | 1710 (40,03) | 770 (46,14) | ref. | ref. |
| País de origen | ||||
| Otros | 867 (20,79) | 312 (35,99) | 0,61 (0,52-0,71) | 0,67 (0,56-0,79) |
| España | 3303 (79,21) | 1585 (47,99) | ref. | ref. |
| Centro de atención primaria | ||||
| 1 | 692 (16,59) | 313 (45,23) | 0,68 (0,54-0,84) | 0,60 (0,48-0,75) |
| 2 | 618 (14,82) | 340 (55,02) | ref. | ref. |
| 3 | 1088(26,09) | 482 (44,30) | 0,5 (0,53-0,79) | 0,56 (0,46-0,69) |
| 4 | 504 (12,09) | 261 (51,79) | 0,88 (0,69-1,11) | 0,77 (0,60-0,98) |
| 5 | 1268 (30,41) | 501 (39,51) | 0,53 (0,44-0,65) | 0,51 (0,42-0,66) |
| Actividad laboral | ||||
| No puede trabajar | 665 (15,95) | 288 (43,31) | 1,07 (0,88-1,30) | 0,89 (0,72-1,11) |
| En paro | 2277 (54,60) | 1107 (48,62) | 1,33 (1,15-1,53) | 1,18 (1,01-1,39) |
| Trabaja | 1169 (28,03) | 487 (41,66) | ref. | ref. |
| Cronicidad | ||||
| No | 1713 (41,17) | 702 (40,98) | ref. | ref. |
| Nivel 1 | 2055 (49,39) | 1008 (49,05) | 1,39 (1,22-1,58) | 1,36 (1,19-1,56) |
| Nivel 2 | 322 (7,74) | 152 (47,20) | 1,29 (1,01-1,64) | 1,39 (1,07-1,80) |
| Nivel 3 | 71 (1,71) | 31 (43,66) | 1,12 (0,69-1,80) | 1,20 (0,72-1,80) |
| Unidad residencial | ||||
| No unidad familiar | 59 (1,42) | 16 (27,12) | 0,37 (0,21-0,66) | 0,52 (0,29-0,95) |
| Pequeña (<3 personas) | 1258 (30,22) | 539 (42,85) | 0,75 (0,65-0,86) | 0,76 (0,65-0,87) |
| Mediana (3-4 personas) | 2174 (52,22) | 1,087 (50,00) | ref. | ref. |
| Grande (>4 personas) | 672 (16,14) | 251 (37,35) | 0,60 (0,50-0,71) | 0,67 (0,56-0,80) |
| Renta | ||||
| <18.000 euros | 2173 (52,11) | 1002 (46,11) | ref. | ref. |
| >18.000 euros | 1017 (24,39) | 497 (50,71) | 1,20 (1,03-1,40) | 1,10 (0,94-1,28) |
IC95%: intervalo de confianza del 95%; OR: odds ratio.
La tasa de participación fue del 45,49% (n=1897, del total de 4170). Según las características sociodemográficas, la participación fue menor en el grupo de 35 a 44 años (39,96%; odds ratio [OR]: 0,82; intervalo de confianza del 95% [IC95%]: 0,69-0,98), en las de origen extranjero (35,99%; OR: 0,67; IC95%: 0,56-0,79), con menor nivel de renta (46,11%; OR: 1,20; IC95%: 1,03-1,40) y con ausencia de unidad residencial (27,12%; OR: 0,52; IC95%: 0,29-0,95). Las mujeres trabajadoras fueron las que menos participaron, frente a las que se encuentran en paro (41,66% vs. 48,62%). Por nivel de cronicidad, fueron las de nivel 1 las que lo hicieron en mayor medida (40,39%; OR: 1,36; IC95%: 1,19-1,56). En todos los casos, las diferencias fueron estadísticamente significativas en el análisis bivariable, pero en el análisis multivariable se perdió la significación del nivel de renta. Los resultados de participación se muestran en la tabla 1.
De las mujeres invitadas, 203 contestaron a la encuesta de no participación. En el 44,33% de los casos, las causas para no participar estaban relacionadas con no indicación del cribado por presentar algún motivo de exclusión. Estas mujeres fueron excluidas del estudio, como ya se ha explicado antes. Además de los motivos de no indicación, la causa más frecuente de no participación fue la falta de información (13,30%) o el rechazo de la autotoma (8,87%), que fue más frecuente en las mujeres de 35-44 años (17,2%).
El efecto de los SMS recordatorios en la participación fue mayor con el primero y el segundo SMS; la participación aumentó un 10,84% con el primer SMS. Además, el efecto fue mayor en el grupo de mujeres de 55-65 años (Exp (est): 1,29; IC95%: 1,13-1,46). En la figura 2 se representa el efecto de los SMS. Por otro lado, de las 71 mujeres con las que contactó telefónicamente un profesional sanitario para subsanar un error en el domicilio participaron un 71,42%.
Efecto de los SMS recordatorio como herramienta para mejora de la participación en el estudio piloto para implantación del programa de prevención poblacional de cáncer de cérvix de la Comunidad Valenciana. A) Aumento en la tasa acumulada de participación con cada SMS recordatorio. B) Modelo de Poisson del efecto de los SMS recordatorios, por grupos de edad.
En cuanto a las pérdidas de seguimiento, el 100% de las mujeres (127) con indicación de citología tras un resultado de VPH alterado se la realizaron, y un 5,6% de las colposcopias indicadas no fueron realizadas por no asistencia o por rechazo (dos casos) (fig. 3).
El número de muestras perdidas, que fueron recibidas en el CAP y no llegaron al laboratorio de referencia, fue de 6 (0,31%). El tiempo medio de participación fue de 29,7 días (p50: 23 [0-140]) y el tiempo medio de análisis de la muestra fue de 4,51 días (p50: 4 [0-52]). La tasa de errores técnicos en el análisis de muestras fue del 0,56% (11 casos), sin encontrar diferencias significativas por edad. El tiempo medio de realización de la citología tras un resultado de VPH alterado fue de 28,8 días (p50: 22 [0-35]), el tiempo medio de disponibilidad de los resultados de anatomía patológica tras la realización de la citología fue de 19,34 (p50: 10 [1-53]), y el tiempo de realización de la colposcopia tras unos resultados de citología alterados fue de 31,59 días (p50: 30 [0-112]).
Indicadores de resultados del programaLa prevalencia de VPH en el total de participantes (tabla 2) fue del 7,01% (n=133 de 1897), siendo los genotipos más prevalentes el 16 (2,00%) y otros (5,17%). Se indicó la realización de citología en el 6,69% de los casos (n=127), y fueron patológicas el 14,96% (n=19). En las colposcopias se detectaron 3 CIN2+(0,16%) y 9 CIN1 (0,47%). Se diagnosticaron 2 adenocarcinomas (0,11%), en 2 mujeres de 41 y 51 años, en ambos casos sin registro de cribado previo. Se realizaron 2 histerectomías, 4 legrados endocervicales y 1 conización. Los resultados de VPH, citología, colposcopia y tratamientos, desglosados en tasas sobre participación y sobre patología detectada, se detallan en la tabla 2.
Descripción y tasas de prevalencia de VPH-AR, citologías, colposcopias y tratamientos del programa piloto de cribado de cáncer de cérvix de la Comunidad Valenciana
| Indicadores de resultado | Mujeres (n) | Prevalencia (%) sobre participación | Prevalencia (%) sobre total de VPH detectados, citologías y colposcopias |
|---|---|---|---|
| Prevalencia VPH 16/18/otrosa | |||
| Total | 133 | 7,01 | 100 |
| 16±otros genotipos | 38 | 2,00 | 28,57 |
| 18±otros genotipos | 10 | 0,53 | 7,52 |
| Otros±otros genotipos | 98 | 5,17 | 73,68 |
| Citologías realizadas y diagnóstico histológico | |||
| Total | 127 | 6,69 | 100 |
| Anomalías menores (ASCUS, LSIL) | 15 | 0,79 | 11,81 |
| Anomalías mayores (ASC-H, HSIL) | 4 | 0,21 | 3,15 |
| Sin atipias | 108 | 5,69 | 85,04 |
| Colposcopia y diagnóstico histológico | |||
| Total | 54 | 2,85 | 100 |
| Anomalías menores (CIN 1) | 9 | 0,47 | 16,67 |
| Anomalías mayores (CIN2-3) | 3 | 0,16 | 5,56 |
| Adenocarcinoma | 2 | 0,11 | 3,70 |
| Sin hallazgos | 37 | 1,95 | 68,52 |
| Rechaza, no asiste o resultados no disponibles | 3 | 0,16 | 5,56 |
| Tratamientos | |||
| Histerectomía | 2 | 0,11 | _ |
| Legrado endocervical | 4 | 0,21 | _ |
| Conización | 1 | 0,05 | _ |
La figura 3 muestra la carga de realización de pruebas y patologías diagnosticadas según el genotipo de VPH. Los dos adenocarcinomas detectados fueron en mujeres con genotipo 16, así como 4 de los 9 CIN1 detectados y 2 de los 3 CIN2+. En relación con el genotipo 16, se realizaron 2 histerectomías y 3 legrados endocervicales. Las citologías correspondieron en el 66,14% de los casos (84 de 127) a resultados alterados para otros genotipos de VPH.
En cuanto a las características sociodemográficas de las mujeres con VPH positivo (tabla 3), se encontró una mayor prevalencia en las de 35-44 años (7,85%) y las de origen extranjero (7,40%), sin ser las diferencias estadísticamente significativas. Las mujeres de nivel 2 de cronicidad tenían 1,97 veces más probabilidad de infección que aquellas sin patología crónica (IC95%: 1,11-3,52), las mujeres sin unidad familiar de residencia tenían 3,92 veces más probabilidad que las de unidad residencial mediana (IC95%: 1,09-14,11), y las de nivel de renta <18.000 euros tenían 1,77 veces más probabilidad que las de nivel de renta>18.000 euros (IC95%: 1,10-2,85).
Descripción y tasas de detección de VPH según las variables sociodemográficas del programa piloto de cribado de cáncer de cérvix de la Comunidad Valenciana
| Variables sociodemográficas | Mujeres n (%) | Análisis bivariable de la prevalencia de VPH-AR por variables sociodemográficasOR (IC95%) | Análisis multivariable de la prevalencia por variables sociodemográficas OR (IC95%) |
|---|---|---|---|
| Total | 133 (7,01) | _ | _ |
| Edad, años | |||
| 35-44 | 35 (7,85) | 1,34 (0,85-2,12) | 1,36 (0,84-2,19) |
| 45-54 | 52 (7,66) | 1,30 (0,86-1,96) | 1,40 (0,92-2,13) |
| 55-65 | 46 (6,00) | ref. | ref. |
| País de origen | |||
| Otros | 23 (7,40) | 1,06 (0,67-1,70) | 0,88 (0,54-1,44) |
| España | 110 (6,96) | ref. | ref. |
| Centro de atención primaria | |||
| 1 | 20 (6,43) | 0,91 (0,50-1,68) | 0,95 (0,51-1,76) |
| 2 | 24 (7,06) | ref. | ref. |
| 3 | 38 (7,88) | 1,14 (0,67-1,94) | 1,19 (0,69- 2,04) |
| 4 | 8 (3,08) | 0,42 (0,19-0,95) | 0,43 (0,19- 0,97) |
| 5 | 43 (8,62) | 1,25 (0,74-2,10) | 1,20 (0,71- 2,26) |
| Actividad laboral | _ | ||
| No puede trabajar | 23 (8,04) | 1,28 (0,73-2,25) | |
| En paro | 78 (7,06) | 1,11 (0,72-1,71) | |
| Otros | 1 (9,09) | 1,45 (0,18-11,73) | |
| Trabaja | 31 (6,38) | ref. | |
| Cronicidad | _ | ||
| No | 45 (6,41) | ref. | |
| Nivel 1 | 66 (6,57) | 1,02 (0,69-1,51) | |
| Nivel 2 | 18 (11,92) | 1,97 (1,11-3,52) | |
| Nivel 3 | 4 (12,90) | 2,15 (0,72-6,40) | |
| Unidad residencial | |||
| No unidad familiar | 3 (18,75) | 3,92 (1,09-14,11) | 3,28 (0,88- 12,26) |
| Pequeña (<3 personas) | 51 (9,48) | 1,79 (1,21-2,64) | 1,84 (1,24- 2,73) |
| Mediana (3-4 personas) | 60 (5,54) | ref. | ref. |
| Grande (>4 personas) | 19 (7,60) | 1,41 (0,82-2,40) | 1,30 (0,76- 2,26) |
| Renta | |||
| <18.000 euros | 79 (7,90) | 1,77 (1,10-2,85) | 1,78 (1,09-2,90) |
| ≥18.000 euros | 23 (4,64) | ref. | ref. |
IC95%: intervalo de confianza del 95%; OR: odds ratio.
La tasa de detección de VPH del estudio (7,6%) es similar a la publicada en otros estudios realizados en Europa, como el de Bruni et al.17, que estima una prevalencia en los países europeos del 8,1% (7,8-8,4), con una mayor prevalencia en el grupo de mujeres de menor edad. La prevalencia del genotipo 16 es similar a la encontrada por el Centro de Información de VPH18, y las tasas de detección de lesiones CIN1 y CIN2+fueron de 0,37 y 0,16, respectivamente, similares a las observadas en otros países europeos19.
La participación en el estudio, del 45,49%, fue menor que lo deseable según las recomendaciones que establecen una tasa de participación óptima en el cribado del 70%5. Aunque algunas mujeres respondieron a la encuesta de no participación, indicando la falta de necesidad de la prueba por motivos como una realización reciente o antecedentes de histerectomía, es probable que muchas otras hayan optado por no contestar pese a compartir razones similares, lo que podría reflejar una subestimación de esta causa de no participación. La existencia de un programa oportunista hace que solo se disponga de los resultados de estudios previos realizados11 o de las estimaciones que ofrece la Encuesta de Salud de la Comunidad Valenciana20, con una participación declarada en el cribado de cáncer de cérvix en los últimos 5 años, sin considerar si este ha sido mediante determinación del VPH o por citología, del 94%.
En cuanto a la influencia de las características sociodemográficas en la participación, destaca una OR de participación en mujeres extranjeras frente a las de origen español de 0,67, diferencia también observada en los metaanálisis realizados por Marques et al.21 y por Rosato et al.22, en los que se concluye una OR estimada del total de estudios analizados de 0,54. La participación fue menor en el grupo de mujeres más jóvenes, siendo este aspecto relacionado por algunos autores como una menor preocupación percibida de tener alguna patología relacionada con el VPH14,23. La preocupación por la salud puede ser otro aspecto que influya en la mayor participación de las mujeres con alguna patología crónica. También las diferencias sociodemográficas en la participación encontradas en el presente estudio, según el nivel económico o el grado de cronicidad, han sido aspectos señalados en la literatura reciente24,25.
Las herramientas que mostraron eficacia para aumentar la participación fueron los SMS recordatorios y el contacto directo con un profesional sanitario. Tanto el uso de SMS26,27 como el contacto por llamada telefónica o en persona son estrategias de demostrada eficacia, tal como se reporta en el estudio publicado por Kant et al28, con una participación un 18% mayor si la invitación la realizaba un profesional sanitario en vez de un centro de llamadas, y en el estudio realizado por De Nooijer et al.29, en el que se lograba un 7,9% más de participación si la invitación la realizaba un profesional sanitario en comparación con el sistema de invitación de las autoridades sanitarias.
Por otro lado, la única herramienta empleada para conocer los motivos de no participación fue la encuesta, que ofrecía información limitada al tratarse de un cuestionario con preguntas cerradas. La exploración mediante estudios cualitativos de no participación podría ser de utilidad para abordar de manera dirigida aquellos aspectos que motivan a las mujeres a no participar. Como causa de no participación más prevalente se encontró la falta de información, por lo que, como se declara en algunos estudios realizados para la incorporación de las nuevas pruebas de cribado mediante la determinación del VPH, la información será una herramienta fundamental en la sensibilización30,31. Explorar los motivos de no participación y ahondar en las estrategias que han demostrado ser útiles para mejorar la participación equitativa será crucial para la implantación del cribado poblacional, así como potenciar la información y sensibilizar ante el nuevo programa y las nuevas técnicas de cribado para conseguir una mayor participación.
Los indicadores de proceso relativos a los circuitos de envío y recepción de muestras funcionaron correctamente, con un bajo número de muestras perdidas. En cuanto a los circuitos de resultados, los tiempos de realización de pruebas diagnósticas y de análisis de muestras por parte de laboratorios, servicios de microbiología y atención primaria fueron considerados aceptables (menos de 30 días). Esto podría deberse al hecho de ser un estudio piloto, con un alto grado de implicación de los profesionales y sin las cargas asistenciales que podrá conllevar el programa poblacional. Sin embargo, los resultados de este estudio deberían servir para estimar las cargas laborales que supondrá la implantación del cribado poblacional y así poder prevenir la necesidad de recursos y determinar objetivos en los tiempos de confirmación diagnóstica.
Adicionalmente, gracias a la comunicación periódica con los profesionales implicados (personal de salud pública, de los CAP, de los laboratorios y de ginecología), podían detectarse dificultades percibidas o incidencias. No hubo anomalías en los circuitos de envío postal, de envío de SMS recordatorios ni de envío de muestras de los CAP a los laboratorios; solo se encontraron etiquetas mal colocadas (transversalmente) en algunos casos. Tampoco se detectaron incidencias en la recepción ni en los análisis de las muestras, ni en la comunicación de resultados negativos a través de carta. Sin embargo, la creación y el envío de bases de datos en un sistema no integrado fue percibido como inseguro por los profesionales implicados. La comunicación de resultados positivos de las pruebas de cribado o triaje y derivación fue costosa, al requerir múltiples llamadas telefónicas para contactar con las mujeres y tener que hacer una búsqueda activa de los resultados. Además de estas limitaciones, la imposibilidad de obtener una población elegible, con las exclusiones pertinentes, refleja la necesidad de crear un sistema de información interoperable, que simplifique el proceso, minimice errores y permita ganar en efectividad y eficiencia de cara a la instauración de un programa poblacional.
Los resultados del estudio confirman el correcto funcionamiento de los circuitos, respaldando la viabilidad del modelo piloto, aunque con una participación menor que la esperada. No obstante, se identificaron deficiencias clave, como la dificultad para acceder a la población elegible, unos procesos ineficientes y la complejidad en la gestión de los datos. La implementación de un sistema de información interoperable podría optimizar estos aspectos. Para mejorar la participación es fundamental fortalecer la sensibilización sobre el programa y las técnicas de cribado. Estrategias como los SMS recordatorios y el contacto directo con los profesionales sanitarios han demostrado ser eficaces.
La implantación de programas poblacionales para la prevención del cribado de cáncer de cérvix es un reto en todo el mundo. El uso de la autotoma como prueba primaria de cribado para la determinación del virus del papiloma humano ha demostrado ser eficaz.
¿Qué añade el estudio realizado a la literatura?La realización de estudios piloto ayuda a la optimización de circuitos previamente a la implantación de un cribado poblacional; además, el número de estudios en los que se emplea la autotoma en el ámbito poblacional es limitado.
¿Cuáles son las implicaciones de los resultados obtenidos?La mejora de los aspectos identificados como debilidades en el estudio piloto podrá ayudar a optimizar la implantación del cribado poblacional.
Alberto Lana.
Declaración de transparenciaLa autora principal (garante responsable del manuscrito) afirma que este manuscrito es un reporte honesto, preciso y transparente del estudio que se remite a Gaceta Sanitaria, que no se han omitido aspectos importantes del estudio, y que las discrepancias del estudio según lo previsto (y, si son relevantes, registradas) se han explicado.
Contribuciones de autoríaM. Besó Delgado y S. Castán Cameo llevaron a cabo la conceptualización y el diseño del estudio. La supervisión fue realizada por M. Besó Delgado y A. Requena Menéndez. El análisis y la interpretación de los datos los realizaron M. Besó Delgado, A. Molina Barceló, M. Vanaclocha Espí y M. Pinto Carbó. J. Ibáñez Cabanell, D. Salas Trejo y O. Zurriaga contribuyeron en la revisión y aprobación del documento. Todas las personas firmantes han contribuido en la redacción del manuscrito, así como en su revisión final y aprobación.
FinanciaciónLos autores declaran no haber recibido ningún tipo de financiación para el presente artículo. Algunas de las actuaciones de la realización de este estudio piloto (envíos, material informativo, dispositivos de autotoma) fueron financiadas por los fondos europeos para la transformación y resiliencia Next Generation.
Conflictos de interesesNinguno.
















